烟雨江湖游戏中,玩家可以用门派贡献获得武学,很多玩家都想要。那么烟雨江湖贡献值怎么获得呢?接下来小编为大家带来门派贡献值的获取方式,感兴趣的小伙伴一起来了解一下吧。
贡献值怎么获得
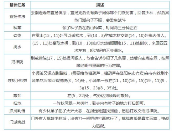
以少林举个例子,门派任务按照在门派的所属辈分有所不同,每天可以完成的任务个数也不一样:
入门弟子:10个,总共100*10 50=1050贡献
清字辈:8个,总共125*8 100=1100贡献
慧字辈:5个,总共200*5 150=1150贡献
玄字辈:3个,总共350*3 200=1250贡献

以上就是烟雨江湖贡献值怎么获得的全部内容了,希望对你有帮助。更多烟雨江湖游戏内容敬请关注玩游游,我们下次再见吧。
提示:支持键盘“← →”键翻页