在龙之国物语游戏中图书馆答题有非常多的题目,所以有许多玩家不知道自己该如何选择,那么龙之国物语图书馆答题怎么选?下面就给大家带来相关的攻略,不清楚选项的玩家快来参考吧!

图书馆答题全部答案汇总
一、《艾卡迪亚传说》

二、《王国地理上卷》

三、《王国地理下卷》

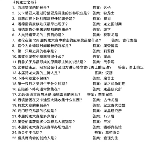
四、《狩龙士之书》

五、《冒险者异闻录》

六、《古老歌谣选》

七、《王国巡游之书》

八、《拉冬格萨传说》

九、《七英雄传》

以上就是小编给大家整理出来的龙之国物语图书馆答题全部答案汇总的全部内容了,小伙伴们就可以根据上述内容抄答案了,最后希望这篇攻略可以帮助大家!
提示:支持键盘“← →”键翻页