在当代人生游戏中想要考大学,必不可少的肯定就是高考了,所以就有非常多的考题需要大家选择,那么当代人生高考怎么考高分?下面就给大家带来相关的攻略,感兴趣的小伙伴可以参考参考啦!
高考全部答案攻略
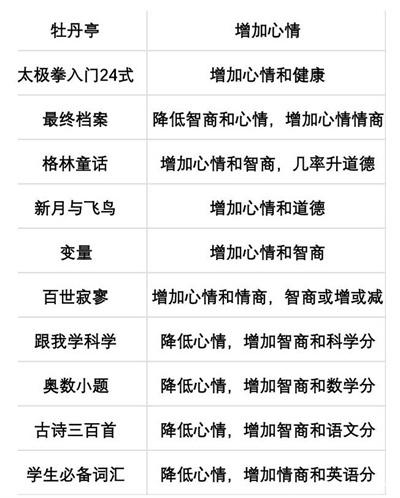
1:书的提高属性是必不可少的,每年免费读的书有好几种,大家一定要认真的挑选,可以对应下图中的书的属性进行挑选这样更容易匹配自己的玩法;

2:下图是语文的问题和答案,大家可以保存下来进行参考;

3:下图是数学的问题和答案,同时你也可以保存下来进行参考;

4:下图是英语的问题和答案,可以保存下来进行参考;

5:下图是综合类题目的问题和答案,保存下来然后去答题即可。

以上就是小编给大家整理出来的当代人生高考全部答案攻略的全部内容了,想要考高分的小伙伴就可以抄答案了,最后希望这篇攻略可以帮助大家!
提示:支持键盘“← →”键翻页