专业IT网络知识平台,分享IT百科知识、生活百科知识解答!

易企推科技
易企推科技
 现在开淘宝店怎么样?10年前开淘宝店的怎么样了?

现在开淘宝店怎么样?10年前开淘宝店的怎么样了?

淘宝让很多人都发家致富,也解决了很多人的就业问题。很多人总是在问现在做淘宝晚了吗,觉得现在淘宝竞争太激烈了,现在再干的话是赚不到钱了。既然现在干淘宝很难赚到钱,那么10年前开淘宝店的人现在混得怎么样了呢。 10年前开淘宝店的人现在混得怎么样?有的年入千万.....[详细]
 熊猫眼是怎么回事?拒绝熊猫眼,快速去除妙招

熊猫眼是怎么回事?拒绝熊猫眼,快速去除妙招

在日常生活中,有些女生会因为作息时间的不规律而出现黑眼圈,有些女生会因为饮食的不当而出现黑眼圈,不仅会影响个人的形象,更会给人一种不精神的感觉。那么究竟该怎样做才能去除黑眼圈呢?常年黑眼圈怎么回事? 眼周护理小知识:拒绝熊猫眼,如何击退黑眼圈? 首先,什.....[详细]
 鞋跟磨脚怎么办?一毛钱解决磨脚问题

鞋跟磨脚怎么办?一毛钱解决磨脚问题

大家好,欢迎收看本期的小Q会生活,我是小Q。大家都知道,在我们鞋子新买来的时候,在后面或者是前跟总是会很磨脚。 那有什么办法可以让鞋子变得不磨脚呢?今天小Q来教大家一个方法,我们一起来看一下吧。 每次新鞋的后跟磨脚非常的痛,这个时候我们只要准备白酒,然后.....[详细]
 眼线怎么画显眼睛大?美妆达人教你五分钟塑造完美大眼

眼线怎么画显眼睛大?美妆达人教你五分钟塑造完美大眼

艾瑞巴迪大噶好~ 这里是每天在岗码字的我 是兢兢业业只为泥萌变美的我 最近吧,我有个小表妹刚刚高考完,那叫一个 打出樊笼 啊,每天欢蹦乱跳,就憧憬着美妙的大学生活哇~ 小姑娘见天的拉着我给她参谋, 该买些啥衣服.....[详细]
 穿山甲的鳞片居然有治痛风的作用,涨知识了

穿山甲的鳞片居然有治痛风的作用,涨知识了

穿山甲鳞片是非常昂贵的药材,入药具有消肿排脓、攻坚散结、通经下乳、疏风通络等功效,那么穿山甲鳞片治痛风有用吗?下面我们来看看。 穿山甲鳞片为鲮鲤科动物穿山甲的鳞甲,经炮、烧、醋、炒等炮制方法加工后可用于多种疾病治疗,那么 穿山甲鳞片治痛风有用吗 ?下面.....[详细]
田基黄的功效与作用(经常喝田基黄有什么作用)

田基黄的功效与作用(经常喝田基黄有什么作用)

田基黄治传染性肝炎,泻痢,喉蛾,蛇咬伤,小儿惊风,肠痈,疖肿。田基黄的功能主治:消肿解毒,清热利湿. 建议:病情分析:田基黄,具有清热多少钱利湿,凉血活血,解毒消肿的功柳河效。对急性黄疸型和非黄疸型肝炎,迁延性和慢性肝炎等疾患,均有较显著疗效。指导.....[详细]
 3个快速提升销售业绩的销售技巧(新人必看)

3个快速提升销售业绩的销售技巧(新人必看)

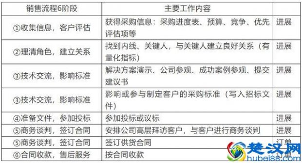
本文分为两个部分,第一部分主讲销售流程,第二部分讲处理客户异议的6个技巧,仅为销售朋友们抛砖引玉,请灵活运用于工作中。 一、销售流程 下面这张销售流程图,我建议做销售的朋友一定要保存起来,日常工作中,按着销售流程的6个阶段,层层推进: 二、处理客户异议的.....[详细]
怎样预防感冒的方法(喝什么预防感冒的方法)

怎样预防感冒的方法(喝什么预防感冒的方法)

经常锻炼身体,休息保暖,这是预防感冒的最佳方法。 【活动目标】 1,知道常见的感费用冒症状,对发病原因有粗浅的认识。 2,了解感冒带给人的不愉快感受,乐意积极预防感冒。 3,掌握一些预防感冒的方法,学会照顾自己。 感冒偏方: 1:搐鼻疗法 处方:葱白30~50克.....[详细]
 品牌包一手货源,一键代发

品牌包一手货源,一键代发

时尚美与传统工艺相结合是个什么概念?大家一定很难想象!而KORRALAA在此为我们诠释了这种近乎完美的结合! KORRALAA是何许人也,竟然有如此的神奇力量?其实,KORRALAA并不是一个人,而是一个香港恶搞潮牌。最近时尚圈里不少潮牌的恶搞包包正打得火热,KORRALAA就是这.....[详细]
麻黄草的功效和作用(麻黄草卷烟吸的感觉)

麻黄草的功效和作用(麻黄草卷烟吸的感觉)

麻黄功效 发汗散寒,宣肺平喘,利水消肿。生品发汗解表和利水消肿力强,多用于风寒表实证,胸闷喘咳,风水浮肿,风湿痹痛,阴疽,痰核。蜜麻黄性温偏润,辛散发汗。 因为出售的烟消费者感觉吸味不对,有可能有以下几种情况: 第一,真烟被调包成假烟了。从烟草公司进.....[详细]
 小孩烫伤起泡怎么办?别慌,一招解决(超级有效)

小孩烫伤起泡怎么办?别慌,一招解决(超级有效)

孩烫伤起泡怎么办?小孩烫伤起泡怎么处理?小编收集了一些宝宝烫伤急救方法,给家长们提供最全面的建议,周全照顾宝宝,让儿童安全得满分。 宝宝烫伤气泡后怎么处理? 工具/原料:消毒针头或消毒剪刀、纯净水或凉开水、食用白酒、大米、完肤油或芦荟汁。小孩烫伤起泡怎.....[详细]
 蚂蚁怕什么?除蚂蚁的小妙招五分钟学会(超管用)

蚂蚁怕什么?除蚂蚁的小妙招五分钟学会(超管用)

家里除蚂蚁小知识:家里有蚂蚁,怎么办好? 我们居家时,大多曾碰到过家里有蚂蚁的问题,特别是养花的朋友,新装盆土更是滋生蚂蚁的摇篮,蚂蚁一旦有了,常常不知何日是个尽头,很难根除。 家里有蚂蚁怎么办?我想这是很多人烦恼的问题,那么怎么解决这个烦恼呢? 需要.....[详细]
连接到系统上的设备没有发挥作用(手机连接设备没有作用)

连接到系统上的设备没有发挥作用(手机连接设备没有作用)

文件权限问题,用RE修改下文件权限,或者root之后,用360助手试试,挺不错的多少钱 在学校想要查任志强一下电脑的物理地址输入完命令后出现这个怎么办如何修复? 看看设备管理器中是否有你刚连接的设备,如果没有,可以点击“操作”——选择“扫描检测硬件改动”。如.....[详细]
 产品测试报告怎么做(新手必看)

产品测试报告怎么做(新手必看)

来人人都是产品经理【起点学院】,BAT实战派产品总监手把手系统带你学产品、学运营。 春节前,笔者一直为项目准备上线的产品做产品测试。在还没真正接触产品测试前,我曾阅读了苏杰老师的一篇文章:产品菜鸟没人带怎么快速上手,其中提到产品测试是产品新人上手的手段.....[详细]
落枕的治疗方法(脖子落枕最快恢复办法)

落枕的治疗方法(脖子落枕最快恢复办法)

落枕治疗的几种方法: 热敷治疗落枕 大家在睡觉的时候出现落枕可以采用热敷的形式进行治疗,比如使用热水袋,热毛巾,烤电。这些治疗手段可以大大缓解疼痛的发生。 落枕,又称失枕。造成落枕的原因有二:一是睡眠时枕头过高或过低,使颈部肌肉痉挛疲劳;如多少果睡得.....[详细]
猪肝的功效(吃猪肝的禁忌)

猪肝的功效(吃猪肝的禁忌)

猪肝功效:补肝明目,养血。用于血虚萎黄,夜盲,目赤,浮肿,脚气等症。[宜食]适宜气血虚弱,面色萎黄,缺铁性贫血者食用;适宜肝血不足所致的视物模糊不清,夜。 猪肝不能和什么一起吃,和猪肝相克的食物 猪肝与富含维生素c的食物相克:新鲜的猪肝与鹌鹑肉混合烹炒.....[详细]
 产后面部色斑怎么去除?把握时机效果最佳

产后面部色斑怎么去除?把握时机效果最佳

生完孩子虽然很开心,但是看到这一脸的斑点,不少宝妈也皱起了眉头。因为祛斑可不是一项容易的工程,很多宝妈长了之后就永远留在了脸上,这也难住了不少爱美的宝妈。其实对于祛斑也是有技巧的,不少宝妈之所以没有恢复白皙的腹肌,很大一部分原因是错过了最佳的祛斑时.....[详细]
 大龙虾多少钱一斤,大龙虾这样做最正宗

大龙虾多少钱一斤,大龙虾这样做最正宗

波士顿龙虾生活于寒冷海域,离水后生存期很短,生长特别缓慢,市场价格比一般的龙虾要贵得多。那么 波士顿龙虾多少钱一斤 ?波士顿龙虾怎么做好吃?一起来看看。 波士顿龙虾多少钱一斤 波士顿龙虾含有人类所需的各种营养成分,但是波士顿龙虾生活于寒冷海域,离水后生存.....[详细]
谷维素片的作用(谷维素片服用有六忌)

谷维素片的作用(谷维素片服用有六忌)

谷维素当然相对个别的人来说,并不是说你服用了它就一定有这些不良反应出现,如果需要服用,最好不要连续服用超过一周,你可以服用一周后,先停止服用几天,之后。 华南 谷维素片¥2.00 老百姓购买药物,最关心的莫过于该药物作用效果是否显著。谷维素片作为一种疗效.....[详细]
 淘宝金币有什么用?看看淘宝达人是如何利用金币赚钱的

淘宝金币有什么用?看看淘宝达人是如何利用金币赚钱的

那么我们今天来讲手淘的第一个端口,关于手淘免费流量当中的流量来源: 1、手淘淘金币 2、手淘免费流量其他 3、手淘搜索 4、手淘首页 5、手淘问大家 那么手淘淘金币当中的流量是怎么呈现出来的呢?手淘淘金币当中,它有三大大点: 然后我们来到淘金币的一个页面,我们.....[详细]