本篇文章基于用户的角度,分析了顺丰速运微信号线上寄快递的各个版块的体验感受,同时对比了同类型的几家平台,提出有关建议。

软件版本:顺丰速运微信号
网络环境:WIFI/4G网络
2. 产品概括顺丰速运是顺丰速运的一个的微信自助服务平台,主要提供寄快递、查快递物流信息等功能,解决用户下单寄件,及时追踪快件状态,订单管理、地址簿管理的需求问题。
微信号简介:最便捷的顺丰速运自助服务平台。下单寄件, 及时追踪快件状态,主动推送路由信息,同时订单管理、地址簿管理让您放心、舒心。我们一直在努力!
3. 产品定位为用户提供随时随地下单寄件,查询快件状态,订单管理、地址簿管理功能。
寄快递功能在于解决两类用户的需求:一类是寄件需求频次不太高的用户在寄件时候的遇到的不想出门的或者工作繁忙没时间的问题,存在快递员上门取件服务、快速填写下单信息、个人信息隐私保护的需求。
另一类则是寄件需求高频的用户(如微商代购、企业文员等)在寄件的时候出现的快速准确填写客户收件信息、快递人员上门取件的需求问题。
4. 用户需求分析4.1 用户画像
由于无法获得顺丰速运微信号用户数据,这里使用移动app数据8月来代替。数据来源:艾瑞指数。

4.1 目标用户
根据顺丰速运移动app的艾瑞指数,可以知道:顺丰用户群体涵盖各个年龄层级。其中:在40岁以下的群体占比极大,约为总数的93.58%。24岁以下基本为学生群体,25岁到40岁这个年龄群体基本为上班族。
此外,广东、上海、江苏等沿海发达地区用户占据前列。
4.2 目标用户需求分析
根据艾瑞指数用户画像,结合顺丰微信端功能结构图(图2.1),顺丰速运微信端寄件功能目标用户主要根据用户寄件频次高低,分为两类用户:一是寄件频次较低的大学生、上班族、家庭主妇、其他一些行动不便的人(寄快递/自寄),另一是寄件需求高频的企业文员、微商/代购、散户(顺心寄)。
两类用户的需求有以下几点:
a、快递员上门取件服务的需求
b、快速完成下单信息,特别是地址信息填写的需求
c、个人信息隐私保护的需求
d、快速准确填写客户收件信息的需求
需求存在的场景:
想要寄件,因为快递服务点太远,不顺路不想出门,上班时间太紧没有时间去自寄,家务活动太多,需要照看小孩不能自寄,行动不便不能去快递服务点自寄。上述场景产生需求a。
寄件收件地址信息、个人信息复杂,导致填写速度慢,操作不方便,产生需求b。
经常需要寄件、陌生客户信息繁多,填写麻烦,产生需求d。
顺丰速运微信端寄快递功能目前的解决办法:
针对需求a,在寄快递下推出快递小哥上门取件功能,同时还可以选择上门时间,满足不能自寄的用户需求。
针对需求b,在填写地址信息时,提供给智能复制粘贴地址、图片识别地址、附近地址定位、从地址簿中调用功能,帮助用户更快更高效率地填写下单信息。
针对需求d,提供了分享给微信好友功能,帮助寄件频次高的用户准确快速地完成客户收件人信息填写。
针对需求c,提供了二维码形式单号查询单号,保护了用户个人隐私。

图1 顺丰速运微信段用户需求分析
二、产品分析 1. 产品功能结构图:

图2.1 顺丰速运微信端的产品功能结构图

图2.2 顺丰速运微信端的产品功能截图
从图2顺丰速运微信端的产品功能结构图中可以看到:顺丰速运微信号把寄快递板块、查快递板块单独分离出来,与我板块放到一级功能位置,体现了顺丰速运微信号作为物流速运类app,核心功能就是寄快递、查快递。
优点:寄快递功能放在一级功能位置上,入口浅,一方面便于用户快速找到并使用,易用性强,同时也是用户使用该微信号的一个唤起点。
2. 用户使用流程图本文这里只分析寄快递功能使用流程图。

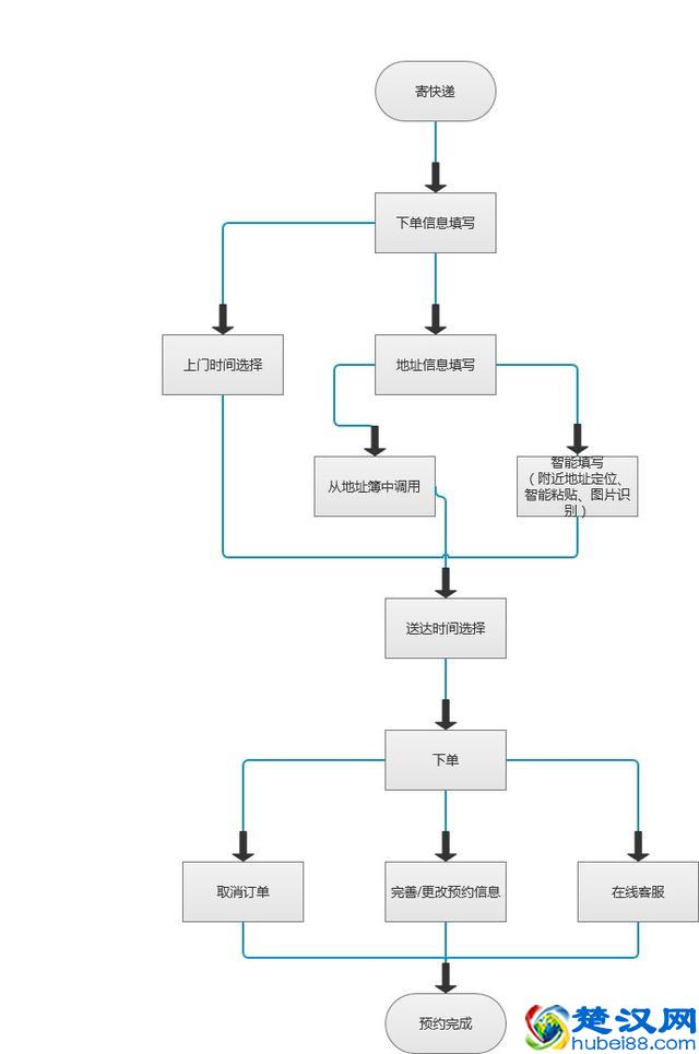
图3 寄快递功能结构图
如上图3所显示的:寄快递这一功能按照用户寄件需求频次的不同,划分为2 个子层级功能,分别是自寄和顺心寄。本文分析快递员上门取件这一功能的用户使用流程:

图4 寄快递流程图
从寄快递的使用流程图中,可以看出以下两个优点:
首先,使用流程有明确的提示,小白用户能快速掌握,易用性很强。
其次,从以下3个方面阐述顺丰速运微信端寄快递这一功能是如何很好的解决用户寄件需求的。
(一)地址填写功能细分为附近地址定位选择、智能复制粘贴信息、图片识别、从地址簿中调用4个功能,有助于用户更快速更方便准确填写寄件收件地址信息,解决了寄件用户快速完成下单信息,特别是地址信息填写的需求;
(二)上门时间和送达时间选择功能给予用户更多的自由选择,解决了这4类用户想要寄件,因为快递服务点太远,不顺路不想出门;上班时间太紧没有时间去自寄;家务活动太多,需要照看小孩不能自寄;行动不便不能去快递服务点自寄产生的快递员上门取件需求;
(三)完善预约信息中的捎话功能(见图3)可以选择多个事项,给予了用户和快递工作人员充分沟通的渠道,也能提高用户的体验。
三、竞品分析本部分从产品功能体验层面进行分析。
1. 首先从各个主流快递公司微信号底部tab功能划分进行比较。

表1 各个快递公司底部tab功能划分对比
从上表可以看出:在底部tab分类当中,包括顺丰在类的5家快递公司一级功能分类大致相同,都把寄件、查件共单列出来同我模块作为一级功能,寄件功能划分在一级功能,入口浅,方便用户查找。一级功能的划分暂时看不出各家微信号的区别。
然后再继续细分一下一级功能,对比二级功能划分,具体见表1。在二级功能的划分上就明显看出各家快递公司侧重点各有不同了。
顺丰速运微信端的优势:寄快递功能二级功能划分明确,从用户寄件需求的频次高低直接分为寄件低频需求的寄快递/自寄功能和寄件高频需求的顺心寄功能。
二级功能分类明确,使得寄快递功能入口极浅,方便用户快速找到寄快递这一功能,做到了把简单留给用户,增加了产品的易用性。
中通和韵达虽然也按照了用户寄件这一需求频次的高低划分出来了预约寄件和批量寄件功能,但是韵达有个缺点在于把寄件方式选择(丰巢自寄、门店自寄)放在了二级功能,导致寄件用户在进入寄件功能界面的时候,可能会产生疑问,每个方式会有什么区别,给用户造成选择困难,增加用户学习使用时间成本。
中通在寄件方式选择上边也出现了把专属快递小哥这一功能放在了二级功能上,增加用户使用时间成本。
圆通则存在上述韵达和中通两个问题。
2. 其次,具体分析快递员上门服务取件这一功能使用流程对比。

图5 快递员上门取件功能使用流程图
如上图所示,快递员上门取件这一功能,顺丰速运的明显优势:
(一)除了大家都有的下单地址信息智能填写功能选择外,还给予了用户快递员上门取件时间选择和送达时间选择功能,其他几个快递公司微信端的上门时间选择都是硬性规定,没有做到更方便地服务用户,尤其是上门时间选择功能,对于工作繁忙的上班族来说,是他们产生快递员上门取件需求的内在需求之一。
(二)预约下单同时设有取消订单和询问在线客服功能,给予用户自由支配的选择(比如:突然不想下单了。笔者在体验下单这功能的时候,遇到无法取消下单,必须和其他几家快递员电话几次沟通的尴尬情景)和用户与工作人员及时沟通的选择,增加了寄快递这一功能的易用性,提高了用户体验。
一点问题:在线客服功能是机器人聊天形式,输入方式只能文字输入,不支持语音和图片形式。不能更方便寄件用户与快递工作人员事前沟通包裹重量和保价服务两个事项。
优化建议:一种方案是如果可以像购物平台那样机器人和人工服务相结合,用户在使用寄快递这一功能时候,更方便地和快递人员沟通包裹重量和保价服务两个事项;另一方案是还可以在机器人在线客服聊天框,多增加关于包裹重量和保价服务两个事项的标签详细解答。
总结在寄快递功能的设计上,顺丰速运微信号做到了以下几点:
1. 从功能架构设置角度,单独分离出来放在一级功能位置上,入口浅,一方面便于用户快速找到并使用,易用性强;同时也是用户使用该微信号的一个唤起点。寄快递功能二级功能划分明确,从用户寄件需求的频次高低直接分为寄件低频需求的寄快递/自寄功能和寄件高频需求的顺心寄功能,没有给用户增加使用学习负担。
2. 从用户使用流程体验的角度,(一)下单流程有明确的提示,小白用户能快速掌握,易用性很强。(二)地址填写功能细分为附近地址定位选择、智能复制粘贴信息、图片识别、从地址簿中调用4个功能,有助于用户更快速更方便准确填写寄件收件地址信息,解决了寄件用户快速完成下单信息的需求。
3. 从同一寄快递功能设计的对比分析角度,给予了用户快递员上门取件时间选择和送达时间选择功能,方便用户寄件。预约下单同时设有取消订单,给予用户自由支配的选择。询问在线客服功能,方便用户下单时候与工作人员及时沟通。
一点问题:在线客服功能是机器人聊天形式,输入方式只能文字输入,不支持语音和图片形式。不方便用户下单时候就包裹重量和保价进行及时有效地沟通。
优化建议:增加人工客服,像购物平台那样,在线客服采用机器人回复和人工回复相结合,用户在使用寄快递这一功能时候,更方便地和快递人员沟通包裹重量和保价服务两个事项。
本文由 @玉来 原创发布于人人都是产品经理。未经许可,禁止转载
本文地址:百科知识频道 https://www.hkm168.com/zhibai/131212.html,易企推百科一个免费的知识分享平台,本站部分文章来网络分享,本着互联网分享的精神,如有涉及到您的权益,请联系我们删除,谢谢!



相关阅读







