涉及到循环小数相关题型,主要是循环小数和分数互化,循环小数之间的加减法运算,和特殊循环小数的周期性等的一些问题。我是王老师,专注于小学数学!基础还有循环小数的概念与分类,循环节的概念等。知识点是比较抽象,建议先从概念理解入手,重点是推导过程。循环小数问题应该算是小学奥数计算板块的知识点。今天就简单帮你梳理一下,另文末有常见题型详解,以供辅导之用。
循环小数① 相关概念及分类
循环小数的分类,要结合小数的分类来整体理解。
小数按小数部分为有限小数和无限小数;无限小数分为无限循环小数和无限不循环小数;循环小数分为纯循环小数和混循环小数。不停循环出现的部分叫循环节
② 循环小数,分数互化
既要明白转化方法,也要清楚推导过程。以下是两种循环小数化分数的具体方法,大家可以去尝试证明下。
③ 特殊循环小数 → 7家族
这是一组神奇的循环小数,往往会涉及一些周期性问题。你能发现规律吗?
以上!
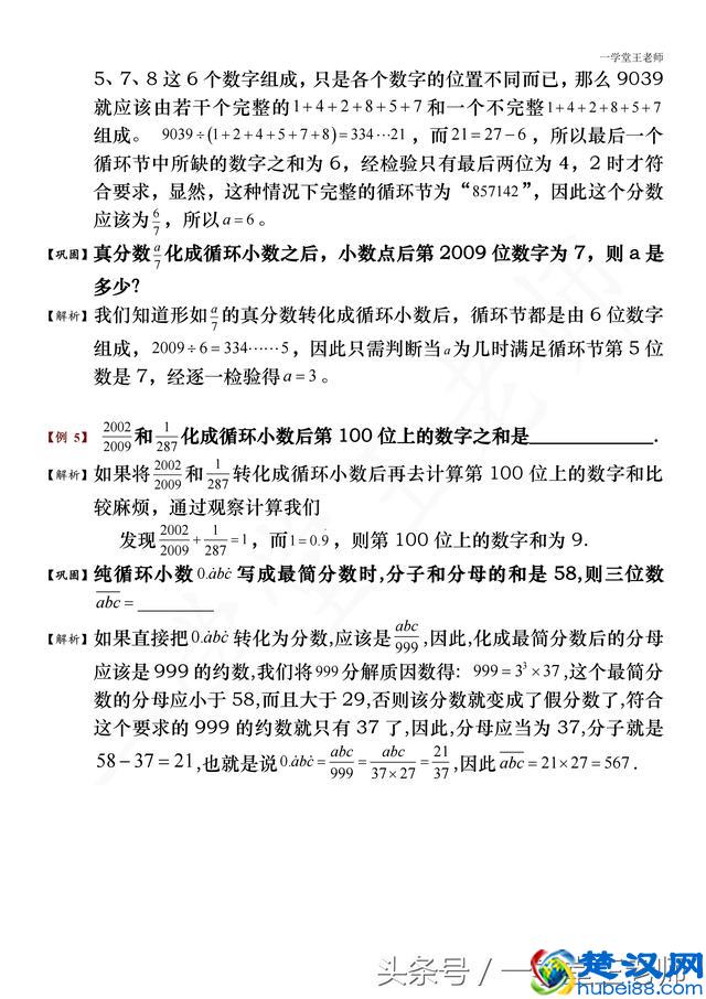
附循环小数常见题型解题策略

本文地址:百科知识频道 https://www.hkm168.com/zhibai/114554.html,易企推百科一个免费的知识分享平台,本站部分文章来网络分享,本着互联网分享的精神,如有涉及到您的权益,请联系我们删除,谢谢!



相关阅读







