专业IT网络知识平台,分享IT百科知识、生活百科知识解答!

易企推科技
易企推科技
 如何去水印图片(如何用PS快速去除水印)

如何去水印图片(如何用PS快速去除水印)

咱们讲解一个去水印的教程 去水印有很多种方法 今天讲其中一种 1.打开咱们这张素材,可以看到她整个图上都是有水印的 2.咱们先用选框工具,选中其中一个水印的地方,编辑,拷贝出来一个,快捷键是ctrl+j 3.然后图像,调整,反相 4.打开图层面板,将它的混合模式更改成.....[详细]
 国旗设计者是谁(凭什么成为中华人民共和国国旗的设计者)

国旗设计者是谁(凭什么成为中华人民共和国国旗的设计者)

国庆将至,全国各地张灯结彩,红旗飘飘。但五星红旗如何诞生,恐怕现在就没有多少人知道了。 1949年4月23日,人民解放军解放南京,国民党反动政权覆灭。在9月召开的中国人民政治协商会议上,确定五星红旗为中华人民共和国国旗。国旗的设计者是曾联松。 五星红旗中的大.....[详细]
 什么人不适合喝绿茶(哪些人不适合喝绿茶呢)

什么人不适合喝绿茶(哪些人不适合喝绿茶呢)

我们在日常生活当中,经常见到一些人喜欢喝茶,很多人感觉到喝茶,比喝白开水有味道,而且有利于咽下去,所以很多的人喜欢喝茶水,但是,不是每个人都适合喝茶水,虽然绿茶有降血脂减肥的功效,并不一定所有人都适合哪些人不适合喝绿茶呢? 哪些人不适合喝绿茶 一般来.....[详细]
 失业保险怎么领(失业保险的领取条件和领取标准是什么)

失业保险怎么领(失业保险的领取条件和领取标准是什么)

我们的失业保险条例还是停留在很久以前的农村户口和城镇户口有区别的时代。预计今年失业保险条例会进行修订,到时候相应的户口区别会取消掉了。 失业金的领取条件,在失业保险条例中规定有三个。 第一,失业保险累计缴费满一年以上。失业保险的交费长短关系着领取失业.....[详细]
 如何去痘印比较快(如何快速去痘印)

如何去痘印比较快(如何快速去痘印)

海藻去痘印 取适量的海藻颗粒放入面膜碗中,然后在里面加上适量的清水调试,待海藻泡好成糊状后即可,将其均匀的涂抹在面部,等上15分钟左右清洗干净,你会发现肌肤变得细滑柔嫩。纯天然的海藻中含有蛋白素和维他命E,有修复肌肤的作用,可以有效去痘印痘痕。 重楼去痘.....[详细]
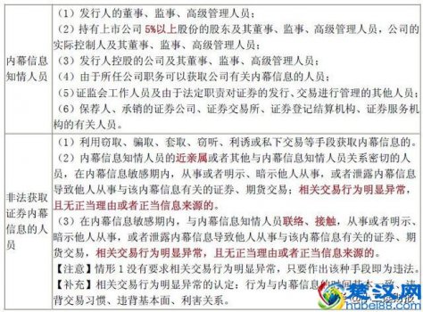
 内幕交易案例盘点及分析(内幕交易案例解析)

内幕交易案例盘点及分析(内幕交易案例解析)

当事人:赵利勇,男,1966年12月出生,住址:浙江省宁波市海曙区。 龚白玉,女,1989年12月出生,住址:浙江省宁波市海曙区。 祝科斌,女,1982年10月出生,住址:浙江省宁波市海曙区。 依据《中华人民共和国证券法》(以下简称《证券法》)的有关规定,我局对赵利勇、.....[详细]
 湖南有什么好玩的地方和景区(湖南十大最美景点)

湖南有什么好玩的地方和景区(湖南十大最美景点)

湖南,因大部分区域处于洞庭湖以南而得名,因省内最大河流湘江流贯全境而简称湘,自古盛植木芙蓉,五代时就有秋风万里芙蓉国之说,因此又有芙蓉国之称。千百姿态的湖南,旅游资源十分丰富,凤凰的小镇白塔,河边浅唱让人流连;张家界更是因成为詹姆斯卡梅隆的电影《阿.....[详细]
 怎么样为微信群引流(微信群引流七步法)

怎么样为微信群引流(微信群引流七步法)

现在网上讲引流的文章很多,初看之下都觉得很有道理,然而自己去操作才会发现其中各种细节,各种坑带你跳。很少有有将实操讲透彻的,今天要分享的这篇文章比较接地气,对新手引流很有帮助,特别是对于精准粉方面很有帮助。 引流方式一旦说的很玄乎、很复杂那么实操的可.....[详细]
 纯天然的护肤品的品牌及效果(十大纯天然护肤品排行榜)

纯天然的护肤品的品牌及效果(十大纯天然护肤品排行榜)

1.日本OPERA娥佩兰品牌 娥佩兰naturie薏仁水爽肤水 补水保湿控油祛痘也可作为化妆水 Cosme大赏排行第一。 娥佩兰薏仁水500ML一瓶,挺大瓶的(无色,无香料,无刺激),薏仁水本身没有味道,颜色就是像淡淡的米水一样。我比较喜欢用来做水膜,清爽不油腻,就算有时候洒.....[详细]
 无线鼠标的接收器丢了怎么办(键鼠接收器丢了怎办)

无线鼠标的接收器丢了怎么办(键鼠接收器丢了怎办)

对于办公键鼠的选择,无线类型是不少办公一族的优先首.....[详细]
 我的世界怎么做皮肤(我的世界超简单制作皮肤教程)

我的世界怎么做皮肤(我的世界超简单制作皮肤教程)

等等等等!先来看看小编的处女作呀!当当当当!蜘蛛侠! 虽然做的不是很精细但作为基础教程应该还可以吧(夸我)那,跟着小编的步骤来哦! Tynker网站:https://www.tynker.com/嘿咻!嘿! 我们要开始搞!事!情!啦!啦啦! 下面是操作界面介绍啊!很简单的嘻嘻! 最.....[详细]
 杀毒软件测评报告及排名(全球杀毒软件排名)

杀毒软件测评报告及排名(全球杀毒软件排名)

几年前,在国内各大杀毒软件还没有全面免费阶段,我们主用的Windows系列主要还是以XP为主,那时杀毒是装机时的必装软件之一。所以对于哪款杀毒软件免费、哪款杀毒软件可以破解,以及哪款杀毒软件的查杀毒效果最好,是我们技术探讨中不可或缺的一部分。 后来,随着国内.....[详细]
 文件改后缀名有哪些方法(批量修改文件后缀名)

文件改后缀名有哪些方法(批量修改文件后缀名)

title: 批量修改文件后缀 tag s: argparse,IO 批量修改文件后缀 本例子使用Python的os模块和 argparse模块,将工作目录work_dir下所有后缀名为old_ext的文件修改为后缀名为new_ext 通过本例子,大家将会大概清楚argparse模块的主要用法。 导入模块 import argparseimpo.....[详细]
 台风西马仑形成及路径(苏力、西马仑路径图)

台风西马仑形成及路径(苏力、西马仑路径图)

苏力最大可能是在8月23日夜间在韩国仁川附近登陆,随后快速北上进入东北。苏力对我国东北的影响也不容小觑。它的暴雨云团将覆盖黑龙江、吉林和辽宁三省,预计会为东北带来新一轮的大范围暴雨,暴雨范围或将远超安比、摩羯和温比亚台风。苏力的台风暴雨也将是2018年东北.....[详细]
 微信是哪个公司开发的(微信是谁创立的)

微信是哪个公司开发的(微信是谁创立的)

腾讯拥有1700多款产品,以及数以千计的产品经理。但进入公众视野、成为传奇的,迄今除了马化腾,就只有鼓捣出微信的张小龙。微信自2011年诞生以来,目前注册用户突破6亿,覆盖200多个国家和地区。它让中国移动运营商颇感压力,而宿敌奇虎360CEO周鸿祎坦承,自己50个产.....[详细]
 陨石是什么物质组成(陨石里含有的化学成分和矿物元素)

陨石是什么物质组成(陨石里含有的化学成分和矿物元素)

化学成分 研究陨石的第一件事是进行矿物解析,并从其组成开始。陨石和气体痕迹的部分普通球粒的平均化学成分可以用作所有陨石平均成分的近似值。 但是,不同类型的陨石的化学组成存在显着差异。例如,碳质球粒陨石的大量挥发性元素(钛,钽,铅,汞)比普通球粒陨石高.....[详细]
 日产保姆车车型及价位(日产贵士vs丰田埃尔法)

日产保姆车车型及价位(日产贵士vs丰田埃尔法)

MPV时代原创稿件欢迎分享,转载请注明出处。 关于高端MPV,大家首先想到的肯定是埃尔法,接下来是奔驰V级,大捷龙,最差也是普瑞维亚,如果说日产贵士也是它们中的一员,估计很多人不同意这个观点,不可否认,从名气与销量来看,日产贵士都略显低调,但论实力的话,它.....[详细]
 塑料姐妹花是啥意思(三点表现分辨是真闺蜜)

塑料姐妹花是啥意思(三点表现分辨是真闺蜜)

闺蜜不仅仅是分享喜悦,更能分担痛苦 不知道从什么时候开始, 闺蜜这两个字已经被妖魔化了,比如说今天的微博热搜,就明晃晃地挂上了#提防你的闺蜜#,似乎只要故事里一出现我有一个闺蜜blabla,她就肯定是反派预备役。 比如说李小璐和马苏,在媒体没给出确凿的证据之前.....[详细]
 网上收废品模式及平台(如何用用互联网思维收废品)

网上收废品模式及平台(如何用用互联网思维收废品)

常涛一瘸一拐走过来,他前两天滑雪刚摔伤了腿。办公桌上一摞宣纸,上书金文墨迹未干。常涛爱玩,文的武的都能来两下。 作为北京盈创再生资源回收有限公司总经理,常涛在事业上也玩得风生水起,早年玩IT,年纪轻轻即已实现财务自由,现在玩垃圾回收乐此不疲。用他自己的.....[详细]
 牛仔裤哪个牌子好(世界十大牛仔裤品牌都有哪些)

牛仔裤哪个牌子好(世界十大牛仔裤品牌都有哪些)

随着中国社会的进步,人们的生活有了很大的改观。今天小编给大家介绍一下国人在服装领域的变化。 服装分为好多种,例如T恤、衬衫、工装裤等。变化多千的种类,走在大街上亦是一靓丽的风景线。今天我着重给大家所讲的是关于牛仔裤的种类。过去的18年最近在官网上展示,.....[详细]