微信收费吗?微信有哪些收费功能?微信是很多人都会使用的一款手机软件,通过这款软件,人们不仅可以实现聊天交友,还可以使用其中的支付功能进行第三方支付,对于人们在外的交易来说,是非常方便的。而在微信出现之后,他也迅速地累积了庞大的用户群体,其使用者的年龄阶段,从小孩到老年人都有覆盖,而其他的聊天交友软件,是没有办法和微信这个软件进行竞争的。

2022年,微信开始收费了?有三项收费功能,不少人都不知道。其实,从微信发布至今,它的发展历史也不过十余年的时间,但是在这些时间之内,他却迅速地积累了庞大的用户群体。
而现在,微信的影响力也是非常高的,有相关数据表明,微信这款软件截止2021年已经积累了12.13亿的用户,而我国的总人口数量才仅超过14亿,也就意味着,除了有部分无法使用智能手机的婴幼儿和老年人之外,我国的绝大部分人都会使用到微信。
现在的人们,无论是聊天交友还是处理工作,都会通过微信进行联系,在此之前,人们最为熟悉的聊天交友软件就是QQ了,但是这款软件的普及率是远远不及微信的,虽然QQ吸引了非常多的年轻人进行使用,但是相对来说,微信的覆盖群体是更加全面广泛的。

使用微信的时候,人们大多数都是在聊天,它没有QQ那么多的功能,朋友圈也是有一定的私密性的,垂直的信息空间,让微信逐渐有了越来越多的用户,而这其中,有很多人都是因为工作需求才使用到这款软件的。
现在在微信里面不仅可以有聊天交友的功能了,人们还可以在里面看短视频,这个风口被微信抓住了之后,也为其留下了更多的使用用户,瓜分了部分的短视频市场,毕竟现在的短视频是非常受大众喜爱的,如果不根据时代的发展而进行新的变革,那这款软件到最后就会面临失去用户的局面。
而在移动支付兴起之后,微信和支付宝这两款软件也成为了人们使用的主流支付软件之一,与支付宝进行对比,因为微信的使用群体覆盖面非常广泛,所以更多的人都愿意把自己的资金放到微信的账户里面,大家不仅可以通过微信进行转账交易,还可以发红包。

很多家族在有了微信之后,都有了更好的联系,逢年过节,大家都会在微信群里面发红包,而这俨然也成为了大家的一项新的娱乐方式。
那么有这么多用户的微信,似乎对于市场是存在着一定的垄断行为的,那如果他想要从中赚取更多的利益,对一些项目进行收费,可能吗?
其实,在微信的发展进程当中,已经出现过收费的行为了,如果使用过微信提现的人就深有体会,在这个时候是需要出一定的手续费的,否则自己的余额就没办法成功提取到银行卡里。
在通过免费获得了大量的基础用户之后,微信也开始考虑盈利问题,除了最基本的广告收入之外,微信还推出了3项收费功能,所以微信并非完全免费,只是许多人还不知道而已。
1、微信红包封面
微信红包封面最早于2019年上线,但是仅仅针对企业用户开放“定制红包封面”功能。随着微信红包封面的知名度越来越高,微信官方也逐渐扩大了微信红包封面的制作门槛。如今,制作和发放微信红包封面并非是企业用户的专利,开通了视频号的普通用户也可以定制自己专属的微信红包封面。
对于大多数人来说,我们经常会领取到一些免费微信红包封面,而且小雨也多次为大家分享过免费的微信红包封面。然而,我们领取到的微信红包封面并不是免费的,而是商家或者品牌方已经为我们买买了。

简单来说,商家或者品牌方在微信红包封面平台开通相关业务并定制购买一定数量的微信红包封面,然后免费发送给普通微信用户,从而达到提高品牌知名度的效果。
按照微信红包封面开放平台的相关介绍,红包封面按个数收费,1元/个,若购买N个红包封面,则N个微信用户可领取并使用。
这对于微信来说也是一笔不小的收入。
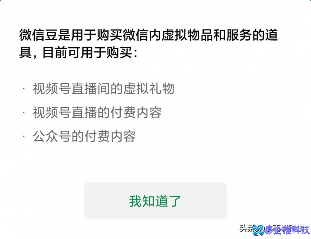
2、微信生态中的虚拟货币——微信豆
微信豆是微信于2020年12月推出的一种用于支付微信内虚拟物品的道具虚拟货币,通过微信豆可以在视频号直播中购买虚拟礼物。该功能首次出现在2020年12月上线的iOS端微信7.0.20版本中,随后在安卓版微信中也上线了该功能。
我们知道,近几年的短视频非常火爆,所以微信想要入局这个领域也是可以理解的。从微视到视频号,微信在短视频这个领域也算是成功地分到了一块蛋糕。

需要注意的是,微信豆在使用的过程并不是通用的。同一个微信账号在安卓设备上充值的微信豆在苹果iOS系统中不能使用,同样苹果iOS系统中充值的微信豆在安卓设备上也无法使用。
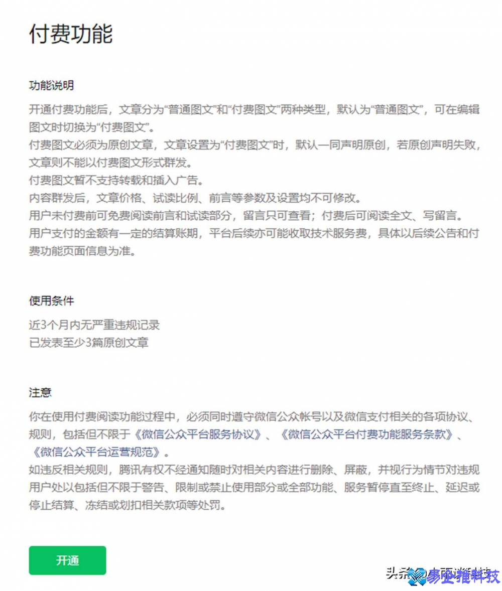
3、公众号文章付费阅读
在这个信息量爆炸的当下,用户可以获取到各种资讯的平台非常多。同时,用户在这些平台中获取到的资讯含金量也是参差不齐,所以就出现了一个“为知识付费”的付费阅读模式。对于一些价值较高的文章,用户可能需要先付费后才能阅读该文章的全部内容。
关于付费阅读模式,微信也在公众号系统中上线了这个功能并向内容创作者推送了这个功能。不过小雨一直没有开通,而且以后也不打算开通这个功能,只是希望能够以免费的方式向喜欢小雨的各位小伙伴提供更多的价值。

另外,网友对于公众号的“付费阅读”模式也是褒贬不一。有网友认为,为知识付费是合情合理的。也有网友表示,网络上的内容就应该免费共享。不知道你对付费阅读模式持有什么样的态度。
总体而言,微信推出以来对我们的日常生活影响还是非常大的,尤其是便捷的好友聊天、语音通话、视频通话让我们再也不必因为高额的通话费用而烦恼。同时,微信支付的便捷也让我们摆脱了钱包的束缚。
现在微信在基础功能上几乎都是免费的,这也是非常难能可贵的。
本文地址:问答解惑频道 https://www.hkm168.com/live/697846.html,易企推百科一个免费的知识分享平台,本站部分文章来网络分享,本着互联网分享的精神,如有涉及到您的权益,请联系我们删除,谢谢!



相关阅读








