封面新闻记者 朱珠
U盘很常见,它小巧、便宜、储存量大,但很少人知道,U盘的发明与一家中国企业息息相关。U盘并不是产品名称,而是A股公司朗科科技注册的商标。
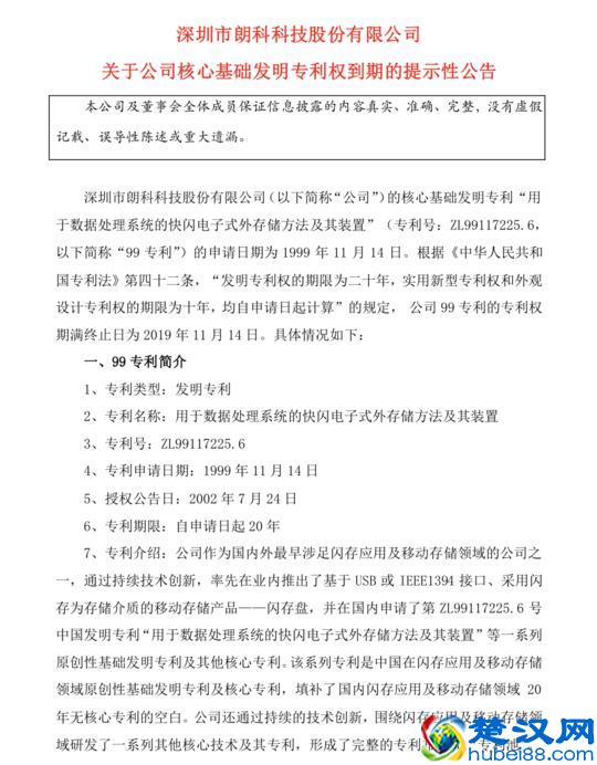
11月14日,朗科科技发布了一则公告,称其拥有20年的U盘专利“99 专利”即将失效,公告发布第二天公司股价跌停,11月17日,朗科科技收到深交所火速问询。
根据历年财报,朗科科技一路走来靠专利10年赚了2亿,“侵害发明专利权纠纷”案也屡战屡赢。如今,“躺赚”的日子将不复存在,失去U盘专利后的朗科科技又将何去何从?
朗科科技10年靠专利躺赚2亿
如今U盘专利到期
一个专利撑起一家公司。
1999年11月14日,朗科科技成功申请U盘基础专利,根据规定,发明专利权的期限为二十年。2010年1月8日朗科科技在深圳创业板上市,成为“中国移动存储第一股”。
作为发明世界上第一款闪存盘、因此荣获闪存盘全球基础性发明专利的公司,可以说这些年靠专利赚的盆满钵满。
上市九年多来,朗科科技累计实现净利润约2亿元。根据2018年财报来看,朗科科技专利授权许可收入3629.26万元,毛利率为100%,成为支撑朗科科技业绩的主要来源。
而除了核心的“99 专利”外,朗科科技还研发了一系列其他核心技术及其专利,形成“专利池”。根据天眼查数据,朗科科技持有的专利达到380项。
专利背后,朗科科技因各种“侵权”带来了丰厚的收益。2006年,朗科科技诉讼索尼专利侵权,索尼赔偿1000万美元;2017年,朗科科技告赢美国老牌存储公司PNY,获赔771万美元,而这些官司结束后,东芝、金士顿等厂商纷纷和朗科签订了授权协议。
不过,好日子很快就到头了。2019年11月14日成为了朗科科技核心专利“99 专利”有效期的最后一天。
国内“U盘”企业858家
行业面临被取代威胁
天眼查数据显示,国内目前经营范围含“U盘”“优盘”“移动存储”“闪存”的在业、存续及迁出状态企业有858家(除批发和零售业),其中590家分布在广东省。
随着云存储的飞速发展,U盘市场大幅萎缩,云存储、云计算、移动互联等趋势性新行业正在对移动存储行业构成严重威胁。
朗科科技也在公告中坦言, 99 专利失效后,将对公司今后的营业利润产生不利影响。“公司的专利运营业务对99专利形成重大依赖,目前尚无有效措施从根本上解决经营风险,而公司的专利主要集中于闪存等传统移动存储领域,主要专利技术面临被新技术取代的系统性风险。”
2019年半年报显示,朗科科技专利运营业务实现专利授权许可收入1614.02万元,较上年同期下降8.87%,而其上半年的净利润为3284.03万元。可以看到,U盘专利的到期对朗科最直接的影响就是利润减半。
17日,深交所不禁发问,“99专利失效后你公司的专利运营业务是否无法继续开展?是否会对业绩产生重大不利影响?99专利对相关产品专利体系的作用和重要性是什么?你公司是否具备持续盈利能力......”
此前,朗科科技还是对U盘专利到期进行了最后的挣扎,称“99 专利”到期对公司既有的专利侵权诉讼没有影响,但未来朗科科技是否还将靠专利吃“老本”?有股民在股吧中表示:“能发明专利的公司科研实力本来就强,一个专利过期,技术早已储备,更多新专利就会出现”,还有人则认为朗科就是华为的反面例子。
本文地址:问答解惑频道 https://www.hkm168.com/live/102640.html,易企推百科一个免费的知识分享平台,本站部分文章来网络分享,本着互联网分享的精神,如有涉及到您的权益,请联系我们删除,谢谢!



相关阅读







